
iNature
纯母乳喂养可通过哺乳期间脂肪组织的代谢程序,降低儿童肥胖风险。然而,其背后的机制仍不清楚。
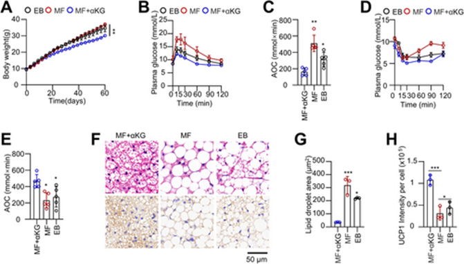
2025年12月19日,江南大学Li Yun、Zhang Le、上海交通大学郭锡熔共同通讯在Advanced Science(IF=14.1)在线发表题为“Exclusive Breastfeeding Drives AMPK-Dependent Thermogenic Memory in BAT and Promotes Long-Term Metabolic Benefits in Offspring”的研究论文。本研究借助小鼠模型发现,混合配方奶喂养会破坏棕色脂肪组织(BAT)的形态结构、线粒体完整性及产热功能,导致小鼠断奶后在高脂饮食条件下出现更明显的脂肪堆积和糖耐量异常。相比之下,将纯母乳喂养小鼠的棕色脂肪组织移植到受体小鼠体内后,其增强的产热功能可维持长达12周。
转录组分析显示,纯母乳喂养小鼠的BAT中AMPK激活持续,但在混合喂养小鼠中显著减弱。药物抑制AMPK消除了纯母乳喂养带来的长期代谢益处。从机制上看,母乳来源的细胞外囊泡富含微小RNA-125a-5p(miR-125a-5p),该微小RNA可通过靶向缺氧诱导因子1α抑制因子(HIF1AN)激活AMPK信号通路。研究证实,AMPK诱导产生的α-酮戊二酸(αKG)对棕色脂肪组织的发育和产热功能至关重要,补充α-酮戊二酸可挽救混合喂养小鼠受损的棕色脂肪组织功能。综上,纯母乳喂养通过HIF1AN/AMPK/αKG信号轴在BAT中建立产热记忆,从而为后代提供长期的代谢保护。

儿童肥胖率持续上升,成为全球最严重的公共卫生挑战之一。儿童肥胖与长期风险相关,肥胖是一种多因素病理,受环境、遗传和表观遗传因素影响。儿童肥胖率的快速上升,尤其可能与早期生命的决定因素有关,如孕产妇饮食和新生儿喂养。生命早期1000 天的婴儿喂养模式,对儿童的生长发育轨迹起着至关重要的作用。纯母乳喂养与儿童肥胖风险降低之间的关联,已引起科研领域的广泛关注。多队列研究表明纯母乳喂养不仅能降低儿童期超重和肥胖的风险,对降低青少年期及成年期的肥胖风险同样具有积极作用。目前,纯母乳喂养与儿童肥胖风险降低之间的因果关系,仍需更充分的证据加以证实。研究表明,母乳喂养模式和母乳中的生物活性成分都有助于后代母乳喂养的代谢益处。哺乳时间是影响长期代谢结果的关键参数。通过中断母体哺乳诱导的早期断奶,导致断奶的后代体重较低。然而,在追赶生长后,成年后代出现了下丘脑瘦素抵抗性、暴食、体重增加和肥胖。与此相反,有团队发现,推迟大鼠幼崽的断奶时间,可通过增强棕色脂肪组织的产热功能和能量消耗,借助“肝脏- 下丘脑”信号通路的调控,使大鼠成年后免受饮食诱导性肥胖的影响。此外,母乳中富含多种生物活性因子,这些成分可能参与调控机体能量稳态的维持机制。泌乳- 哺乳期间母体的营养变化会改变母乳成分,进而影响后代的肥胖代谢编程。通过胃造瘘术进行人工喂养的大鼠幼崽,若喂养的是等热量高碳水化合物奶粉,会出现持续性摄食过多及脂肪堆积增加的现象。余等人的研究表明,母乳特有的烷基甘油类脂质成分,能够促进婴儿米色脂肪组织的发育。尽管已有上述研究发现,但母乳喂养产生长期代谢益处的潜在机制仍有待阐明。αKG有望挽救断奶后MF小鼠受损的iBAT功能(摘自Advanced Science)
代谢编程是指,机体在发育关键期遭遇的营养应激或刺激,会永久性改变其生理与代谢模式,且相关后果往往在生命后期才显现。但母乳相对配方奶发挥保护性作用的具体印记机制,目前仍有待深入探索。本研究构建了纯母乳喂养(EB)与混合喂养(MF)对比的小鼠模型,发现混合喂养小鼠出现棕色脂肪组织(BAT)发育异常,且断奶后对高脂饮食(HFD)诱导的代谢功能障碍更为敏感。研究证实,母乳细胞外囊泡(EVs)中的微小RNA-125a-5p可通过抑制缺氧诱导因子1α抑制因子(HIF1AN),激活腺苷酸活化蛋白激酶/α-酮戊二酸(AMPK/αKG)信号通路,进而上调PRDM16的表达以促进棕色脂肪生成,并提高解偶联蛋白1(UCP1)的表达以增强产热功能。值得注意的是,断奶后纯母乳喂养小鼠棕色脂肪组织中的腺苷酸活化蛋白激酶活性维持时间更长,这提示机体可能形成了一种代谢记忆,该记忆或许是后代能够维持长期代谢健康的重要原因。
https://doi.org/10.1002/advs.202508956